Main Menu
User Login
User Name
Password



View By Aircraft
Users Aircraft
Guillows Series 400 - P-51 Mustang by SteveM. Viewed 1382 times.
Build Thread
Next Prev Click image to return.

Image Comments
SteveM11-Feb-08 04:00
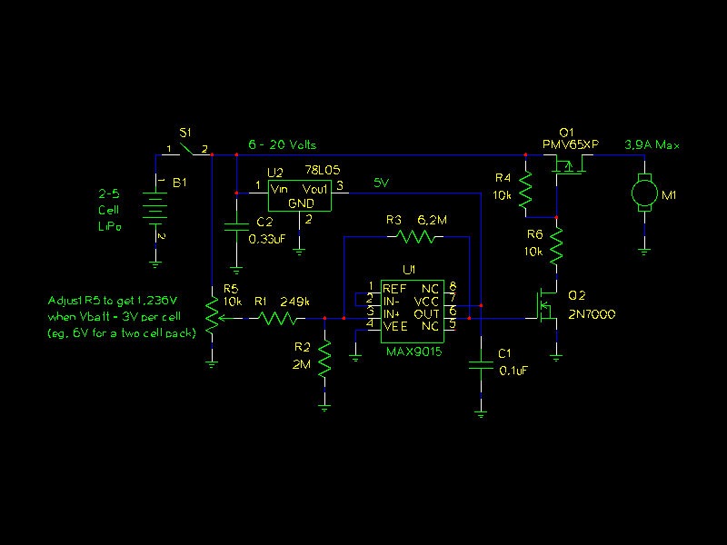
A 2-5 cell LiPo protection circuit. I will use it with a 2 cell 300 mAh pack, GW/LPS-RXC-AS, and EP8043 prop for the 2008 G challenge.
Please sign in to comment on this image.